ISO14698-1 生物洁净室及其相关控制环境
目录
第一部分:临时标题:生物污染控制——总则 P1
附件A(标准)生物污染测量方法的原则 P11
附录B(参考)气悬浮生物污染测量方法指导 P12
附件C(参考)空气采样器效率的评估与鉴定指导 P15
附件D(参考)表面生物污染的测量方法指导 P19
附件E(参考)织品生物污染的测量方法指导 P20
附件F(参考)洗衣验证方法指导 P22
附件G(参考)液体生物污染的测量方法指导 P25
附件H(参考)培训指导 P26
第二部分:临时标题:生物污染控制——生物污染数据的评价与说明 P32
第三部分;临时标题:生物污染控制——载有生物污染湿污物或生物膜的惰性表面的清洁与(或)消毒效率的测量方法 P41

前言
ISO(国际标准化组织)是国家标准机关(ISO成员机关)的全球性联合会。世界标准的编写工作通常由ISO技术委员会来完成。每个成员机关如果对专设技术委员会的某个主题感兴趣,就有权向该委员会派出代表。凡与ISO有联系的政府和非政府的国际组织也可参加这项工作。有关电工标准化的各项事宜,ISO正与国际电工委员会进行密切合作。
被技术委员会采用的国际标准草本要发到成员机关进行投票,是否作为国际标准出版要有75%以上的成员机关投票同意。
国际标准14698-1由洁净室及其相关控制环境技术委员会ISO/TIC 209编写。
ISO14698的大标题为:洁净室及其相关控制环境,其构成有以上内容:
第一部分:临时标题:生物污染控制——总则
第二部分:临时标题:生物污染控制——生物污染数据的评价与说明
第三部分;临时标题:生物污染控制——载有生物污染湿污物或生物膜的惰性表面的清洁与(或)消毒效率的测量方法
用户应当注意,第一至第三部分的标题是第一部分发放时的工作标题,如果从工作计划中删去一个以上这样的标题,剩余部分可重新编号。
附件A是标准性文件,是国际标准的组成部分。附件B到G为参考性文件,提供较为详细的信息。
序言
本文描述的原理用于推行适宜的卫生做法。只要有规定要求,可使用标准所附附件中建议的方法,但是建议的方法要与具体规定的方法相当。
1 范围
本标准描述了洁净技术使用时评估与控制生物污染的正式系统的原则和基本方法,使危险区内的生物污染得以被反复监控以及选择适当的控制方法。在危险性小或可忽略不计的区域,本标准可作为参考。
2 参考标准
以下标准含有通过本文文字的参比形成本标准条款的内容。出版的时候,当时提到的各版本是有效的。所有标准都会有修改,希望以本国际标准为准的缔约方了解是否可以采用以下最新版本的标准。IEC和ISO成员要对当前有效的国际标准做好记录。
ISO8402:质量管理与质量保证-词汇
3 定义
为进一步明确本标准的术语在洁净室及其相关控制环境系列文件中的标准定义增加了额外的说明文字(如:微生物的,生物污染,有生命的)。以下定义适用于本标准:
3.1
3.1.1
行动限量(action level)
规定了用户根据控制环境庙宇的微生物限量。
注:当超过行动限量时,需立即采取行动并了解后续的纠正措施。
3.1.2
空气生物污染(aerobiocontamination)
空气和/或气体受到活粒子的污染。
3.1.3
报警限量(alert level)
规定了用户为控制环境庙宇的微生物限量,发出可能偏离正常条件的早期警告。
注:超过报警限量时,应进行调查以确保过程和/或环境得到控制。
3.1.4
生物气溶胶(bioaerosol)
在气体环境中弥散的生物介质(如:活粒子,过敏素,毒素或微生物原)
3.1.5
生物污染(biocontamination)
材料、器件、个体、表面、液体、气体或空气受活粒子的污染。
3.1.6
洁净室(cleanroom)
空气悬浮粒子浓度数量要受到控制的房间,其建造和使用方式是为了减少粒子带入房间和在房间内产生和滞留,并且必要时其它相关参数(如:温度,湿度和压力)要得到控制。
3.1.7
接触装置(contact device)
专用容器,用于装放灭菌后的培养基,带有可维护表面。
3.1.8
接触盘(control plate)
接触装置,其容器是一个硬盘。
3.1.9
控制点(control point)
控制环境内实施控制的任意点,在该点上可防止、消除生物污染危险或将危险减至合格的标准。
3.1.10
控制环境(controlled environment)
采用指定手段对污染源实施控制的规定区域。
3.1.11
改正措施(corrective action)
生物污染监控结果表明已超出报警或行动限量时要采取的措施。
3.1.12
危害(hazard)
对个人、环境、工艺或产品产生不利影响的生物、化学或物理成分或因素。
3.1.13
碰撞(impact)
活粒子与固体表面的碰撞。
3.1.14
冲击(impingement)
见液体分离。
3.1.15
液体分离:冲击(liquid trapping: impingement)
活粒子与液面碰撞,液体随后进入。
3.1.16
鉴定(qualification)
展示实体是否能满足指定要求(实体:活动、或工艺、产品、组织或其组合)的过程(ISO 8402)
3.1.17
危险(risk)
有关危害的已知有害结果发生的可能性。
3.1.18
沉降盘(settle plate)
指敞开一段时间的合适的容器(如:装载适量灭菌培养基的、大小适当的培养皿)。
3.1.19
拭子(swab)
经过灭菌的采集装置,对正在采样的微生物的生长无毒性、无抑制性,由适当尺寸的特定材料构成,装在固定装置上。
3.1.20
涂拭(swabbing)
用拭子对指定表面涂拭进行采样,拭子要用适当的萃取液(洗脱液)预先浸湿,以探测活粒子。
3.1.21
目标限量(target level)
由用户自定的指定微生物限量。
3.1.22
验证(validation)
检查和提供客观证明,表明特定用途的特殊要求得到满足,以此实现确认(ISO 8402)
3.1.23
确认(verification)
定期检查正式系统是否按要求工作。
注:可采用监测和审查方法、规程与试验的方式,包括随机采样与分析,以确定正式系统是否正确地工作。
3.1.24
活粒子(viable particle)
能够繁殖产生可观察到生长的、孤立的、自然发生的或累积的微生物。
3.1.25
活单位(viable unit)(VU)
一个以上集结的活粒子可算为一个单位。当琼脂培养基生成一些被称为菌落的VU时,通常将它们称为菌落形成单位。
3.1.26
危险区(zone at risk)
个人、产品或材料(或以上内容的任意组合)极易受微生物污染的地理定义与界定的空间。
3.2 使用状态
3.2.1
空态(as-built)
此状态为安装已达到完成了各动力管线的连接并能发挥作用、但无生产设备、材料或人员。
3.2.2
静态(at-rest)
此状态为设备已安装并能按用户与供应商之间达成的协议运行,但无人员进入。
3.2.3
动态(operational)
此状态为安装已按指定方式发挥作用,指定数量的人员已经进入并以约定的方式工作。
4 生物污染的控制原则
建立、使用和维护正式系统,以便在洁净室和相关控制环境下评估和控制洁净室和相关控制环境下的各因素,并影响工艺和产品的微生物质量。
实现这一目标有一些公认的办法,比如危险评估[1:2],如危害分析临界控制点(HACCP)系统[3:4],故障树分析(FTA)[5],或故障方式与效果分析(FMEA)[6]。也可使用其它经确认的同等系统[7]。
注:根据HACCP原则修改的系统举例以作参考[8]。
在这样的系统内部,可对具体危害及其控制的预防措施进行分析、确定和文件编制。本标准只论述了微生物的危害。
为了评估和控制微生物的危害,选定的系统至少要涉及以下原则:
a) 发现与工艺、产品或个人相关的可能危害。评估发生危害的可能性,找到对其控制的预防措施。
b) 指定危险区,在每个区内,确定可被控制的点/过程/操作步骤/环境条件,以消除危害或减少其发生的可能性。
c) 规定不允许超出的限量,以保证控制。
d) 规定有计划进行试验或观察,以监视控制系统。
e) 规定当监控表明在某个点/过程/操作步骤/环境条件失控时要采取的改正措施。
f) 建立确认系统正常工作的规程。
g) 建立并保存适当的文件。
5一般要求
用户有责任开发、启用、实施生物污染控制的监控系统并对其进行文件编写,以便及时发现不利条件。这样的计划必须符合应用现场、具体设施和指定条件,该系统必须是质量管理系统的组成部分。这要包括对选定的正式系统进行适当的培训(有关生物污染的具体建议,请看附件H)。
此外,生物污染控制计划的设计与实施要做到减少采样本身造成产品和/或危险区污染的可能性。
危险区的分类应按相关的原则或规定实施。按生物污染程度进行的危险区分类可按以下情况评估:
- 低等危险或可忽略危险;
- 中等危险;
- 高危险;
- 最高危险。
本标准不意味也不接受空气悬浮细菌和粒子污染等级之间的直接恒定或因果联系。如果两个参数的目标等级是指定或强制的,可能需要单独控制。
5.1 生物污染的分析与测量
生物污染可构成危害的方面有表面、空气、液体、织物等(见附件B,D,E,F)。
危险区如果采用了洁净技术,其探测与监控要按采样计划采用适当方法通过采样和计数活单位来实施。
当设施为空态、静态或随时可用状态时,要进行危险区的监控。在动态时也要按选定的正式系统进行常规监控。(见4)
5.2 采样
以下为采样的一般原则,详情见附件A。
5.2.1 采样计划
采样计划通过选定的正式系统编写,并作为文件式的程序格式化。这对于准确评估和解释生物污染数据是必要的。
区域处于动态时要进行采样,采样时间在系统的压力最大时(即:一班就要结束或活动量最大时)。
在静态或随时可用状态时采样也可有关于设施言教性能方面的有用信息。
采样计划应包括以下内容:
a) 为在选定的正式系统的框架内提供参考的初期采样计划
b) 由于实施选定的正式系统产生的常规采样计划
5.2.2 采样计划的设计
为了保护个人、环境、工艺和产品,采样计划要考虑危险区的洁净度和正在进行活动要求的生物污染控制程度。现就要考虑的内容举例:
a) 现场选择,功能和地理方面;
b) 采样数量;
注:有限或很少的采样量可能不足以提供有代表性数据,但有时增加采样次数可以弥补不足。
c) 采样次数;
d) 采样方法,包括试样是质量上的还是数量上的;
e) 采样量/面积;
f) 稀释剂,冲洗液,中和剂等;
g) 与影响培养结果特殊情况有关的因素;
h) 危险区内操作、人员和设备的影响,它们构成的生物污染如:
1) 压缩气体;
2) 房间空气;
3) 制造设备;
4) 监控测量装置;
5) 存储容器;
6) 区内人员数;
7) 人员的未保护表面;
8) 个人打扮;
9) 防护服
10)墙壁/吊顶
11)地面
12)门
13)工作台
14)椅子
15)从其它来源进入的空气
5.2.3 采样次数
采样次数应通过选定的正式系统(见4)制定,并且必要时遇到以下情况要经过确认和/或修改:
a) 结果超过报警限量或行动限量
b) 延长了活动的停顿时间
c) 在危险区发现了感染剂
d) 在工作期内对通风系统进行重大维护
e) 工艺变化影响到环境
f) 记录到非常规结果
g) 清洗或消毒程序有变化
h) 非计划事件引起生物污染
5.2.4 采样点
采样点的确定要通过选定的正式系统,并要反映在采样计划内。
注:每个点的可能采样在一次以上,在不同位置采样次数可能不同。
在书面规程确定的点进行采样。
5.2.5 采样区分
每个采样的标签要有以下信息或可进行信息追溯的编码:
a) 采集点
b) 采集日期与时间
c) 采样人员
d) 采样时进行的活动
e) 采样区分及(如果合适)培养基类型
f) 与采样计划不同之处
5.2.6 方法
要选择和采用适当的采样方法和有关孝顺,以反映情况的复杂性和变化。采样选用的设备和方法要符合书面规程和设备厂家提供的要求。
5.3 采样的处理
样品的采集、运输和处理不应影响被采集细菌的活性和数量。要考虑的因素:
a) 运输/存放条件和时间
b) 中和剂的使用
c) 渗透溶质的使用
5.4 样品的培养
要根据预期的微生物种类及采样的环境以及视使用的规程和设备情况选择适当的培养基和/或培养条件(如:温度、时间长度、氧张力,相对湿度)。
5.4.1 培养基
细菌和真菌的培养基应为标准型,如无另外要求,则为非选择型。培养基要有适当的添加剂,以便当采样点有残留的抗菌活动时(如:清洗/消毒程序后或它们在上述控制环境下经过处理所带的抗菌素)可以克服或减少影响。
如果在洁净室或相关环境中使用培养基,培养基容器的外表面应保有与其用途相适应的洁净度。
注:根据使用现场的情况,可能需要双层或三层外包。
要保证对使用的培养基采用适当的质量控制规程。
5.4.2 培养
根据采样的环境条件、培养基特性和微生物方法的确认情况,应为预期的微生物选择接种培养基的适当培养温度和时间。
注1:如果涉及到厌氧、耐热、微氧性、营养缺乏或需要复杂营养的细菌和真菌,可能需要特定的大气条件和/或延长培养时间。一般公认的培养总时间是,细菌5天,真菌7天,特别是在VU数很低时。从第一天开始就应观察培养皿。
注2:经过适当培养条件下的初步培养,对于中温细菌,并根据采样环境,在室温和日光条件下延长3天的培养期可能是明智的。已经得到证明,这样做可以使曾经暴露于空气和表面的受力细菌复活,以获得再次形成菌落的条件。
5.5 评价
生物污染的评价应有有效改正措施的足够信息。有关生物污染数据评价的详细资料见ISO 14698-2。
注:评价整体生物污染是对危险区的重要控制功能。可用监控间接指标来监控微生物污染。但是,应当注意到,这样的指标与生物污染之间可能没有直接的关系,因此,仍然要靠验证和确认来对生物污染进行直接的预测。
5.5.1 计数
控制环境的细菌监控可包括空气、流体、表面、织物和设备细菌污染的鉴定,以便在短时间内及时获得到细菌状态的代表性预测。一般认可的做法是,与对其它微生物试样相同,对生物污染的预测可受到实施该试验使用的仪表与规程的影响。因此从采样中计数活粒子只能在经过适当的培养后以经过确认的适当方法实施。
计数活粒子的信息见相应的文件[13:14]
5.5.2 特征化
细菌监控不可能对控制环境[7]中全部细菌污染进行鉴别和量化。对生物污染数据的评价包括对采样获得的策生物进行适当的特征化。特征化的程序取决于采样区的临界性或者调查是否能保证深入鉴别。将微生物分成几大类(如按照菌落或细胞组织,污斑形成特性或其它特点分类)就足够了。实施时,对相关微生物的鉴别可采用规定的微生物的实验室方法至少做到属类鉴别。鉴别临界区的撮物要优先于对非临界区的微生物鉴别。
注:鉴别控制环境分离出的活粒子可能有助于特定危险区事先想到的普通菌群,以及清洗消毒程序、方法和制剂的效果。由鉴别程序收信的信息还可用于调查污染源,尤其是超过行动限量或在做决策时。
6 目标、报警和行动限量
建议对危险区环境中通常存在的菌群要有数、质量上的了解,以便对个人、工艺、产品或设备的污染危险做出判断,及进行有意义的难和采取改正措施。
目标、报警和行动限量应由洁净室和/或控制环境的用户独立制定。应根据危险区的等级划分和使用现场具体的要求,指定适当的生物污染限量。该限量采用控制环境的当前技术应很容易得到。
注:在控制环境的起动初期,及根据正式系统确定的间隔期间内,应审议关于生物污染水平的数据,以制定和/或确定报警与行动限量的基线。该限量应与目标限量有关,但也应对它们进行审议并做出适当调整。
7 效果的表达与解释
生物污染的数量预测完成后,液体的每份采样(或计数单位)的活实体(单位)数用活体单位(VU)来表达,或者如果采用菌落计数、以菌落形成单位(CFU)来评估,则推广到SI测量单位(如m3,dm2,m,等)。数据评价的有关资料见ISO 14698-2。
由于细菌环境监控方法存在公认的限制,对生物污染的审议要延长时间,以决定趋势是否确定。随后可根据以上趋势评价和解释控制环境的生物污染状态。根据对以上调查和具体生物试验结果的审议,对因要求产生的结果的重要性和操作或按该条件加工的产品的可接受性做出决定。
危险区的微生物分类要按总生物污染的目标限量确定进行,这包括了空气、流体、表面、织物和设备的细菌含量。
8 验证
根据4f,要定期检查监控生物污染的结果,以确认选定的系统按规程发挥作用,以及指定的要求得到了满足。这样做可能要增加试验及对各项工作步骤和设备进行系统的验证,以保证系统具有良好的功能。
如果难表明偏离了规定限量,或者控制环境的微生物状态起了变化,应实施改正。必要时要修改系统。
9 鉴定、认证和再认证
对选定的系统进行鉴定是认证过程的一部分。
注:有关微生物认证的方法资料见[15:16]
10 文件
文件应包括或参阅以下内容:
a) 采样类型;
b) 使用的试验方法,以及必要时提供标准的编号和标题;
c) 使用的采集装置;
d) 采样点;
e) 采样时进行的活动类型,包括人员进入状态;
f) 视情况可提供采样区内人数;
g) 采样日期及必要是时采样时间;
h) 视情况提供采样用时;
i) 采样查验日期;
j) 培养的条件和时长;
k) 与所说试验方法不一致的地方和可能已影响到结果的因素;
l) 初次和末次读出后采集标本检查的试验结果;
m) 完成数量试验后,VU数要推广到相应的SI测量单位;
n) 如果已特征化,要有提取物的说明;
o) 负责试验报告的组织名称和试验完成日期;
p) 负责试验的人员姓名和签字。
附件A(标准)
生物污染测量方法的原则
A.1 序言
本附件列出了在需要生物污染控制的环境下表面生物污染分析、测量和评估须遵守的原则。为了探测存在和可能需要监控的活粒子,附件涉及采集代表性采样。
本标准描述了应用洁净技术的危险区生物污染评估与控制的一般原则与基本方法,对生物污染的评估应与本标准一道进行。
此外,还要考虑以下因素:
a) 采样设备与方法;
b) 采样效率;
c) 储运过程中采样活粒子的存活;
d) 结果表达。
A.2 原则
危险区细菌污染的探测与监控方法是按照采样计划用适当的采样装置采集活粒子。
A.3 选择采样装置
由于生物污染的采集与预测有多种方法和相关装置,因此采样装置的选择应根据监控区的情况预先判别。选择特定的用途应考虑以下重要因素:
a) 要进行采样的活粒子类型(营养细胞和/或细菌及/或真菌孢子);
b) 活粒子对采样过程的敏感性;
c) 活粒子的预期浓度;
d) 原生菌群;
e) 混合种群;
f) 探测少量生物污染的能力;
g) 采样危险区周围环境条件;
h) 采样时间与耗时;
i) 采样方法,采样培养基的材料和特性;
j) 采集精度与效率;
k) 培养及活粒子探测和评估方法;
l) 要得到的信息类型(如数量、质量方面)。
A.4 采样方法
由于要采样的成分有多种类型,也有一些对它们进行采样的方法[2;4;5;8],选定的方法要考虑由环境和要使用的监控设备主导的限制。在对活粒子进行采样时,应考虑以下重要因素:
a) 采集,粒子去除和/或捕集的效率;
b) 采集与储运过程中活粒子的存活;
c) 必要时要考虑萃取/冲洗液。
A.5 采样
代表性样品的采集所使用的方法和容器不应增加和/或抑制固有的生物污染。(见5.3)
附录B
(参考)
气悬浮生物污染测量方法指导
B.1 序言
本附件提供了指导并描述了在需要生物污染控制的环境下空气悬浮生物污染的分析与测量技术。为了探测存在和可能需要监控的活粒子,附件涉及采集代表性采样。
气悬浮生物污染的评估遵循本标准和附件A的基本原则,它们要求在采用洁净技术时要建立评估和控制生物污染的正式系统。
对危险区气悬浮生物污染的评估原则和方法进行了说明。
采样装置的鉴定技术见附件C(参考)。
B.2 原则
当危险区为空态、静态、适当的可以使用态和常规的正常使用时,危险区内空气的细菌污染探测和监控方法是按采样计划用适当的采样装置采集活粒子。通过对采集培养基的直接震动或采用专用膜过滤器过滤(对以上膜进行后续处理)采集粒子。
B.3 采样装置
空气悬浮活粒子的采集和计数有各种方法和采样装置[17;24;28];特殊方法、材料和装置的选用取决于采样的目的。气溶胶采样的效率会受到粒子动量的影响,(质量与速率的产物);因此在选择适当的方法和设备[17;18;21-28]时需格外注意。
采样装置分为两类:
1) 无源采样装置,如沉淀盘,(涂敷玻璃或金属盘或滑动片和布;
2) 有源采样装置,如震动和液体捕集采样器和过滤采样器。
以上装置的生产厂家须提供使用说明书和使用限制。
B.3.1 选择采样装置
采样率,采样时长和选定的采样装置可能会对采集的微生物的存活性产生很大的影响。冲击装置可能不适合对空气悬浮活粒子的采样,因为容量小,采样率低并且容易打碎活粒子团[21]。
由于投入商业使用的细菌空气采样系统数量大、种类多,所有系统又都有各自不同的物理和生物效率[19;32],因此在选择特定的用途时应至少考虑以下因素:
a) 需采样的活粒子的类型(细菌和/或真菌的孢子和/或营养细胞)[32]
b) 活粒子对采样程序的敏感度
c) 期望的活粒子浓度
d) 探测生物污染量多少的能力
e) 用于所期望微生物的适当培养基
f) 采样时间与耗时
g) 采样环境的周围环境条件
h) 采样器对单向气流的干扰
i) 采样器的特性,如:
1) 对于低含量空气悬浮活粒子的适当采吸流量
2) 适当的震动/气流速度
3) 采样精度与效率
4) 易于搬运(重量,体积)和操作(使用方便,辅助设备,对真空泵的依赖,水、电等)
5) 易于清洗、消毒或灭菌
6) 对要测量的生物污染不会自然增加活粒子
来自采样器的排气不应污染洁净室。
B.3.2 无源细菌采样装置(沉淀式采样装置)
无源细菌空气采样器(重力沉淀采样器)如沉淀盘,不测量空气中活粒子的总数,只测量活粒子污染表面的速度。因此沉淀盘可用于对产品的气悬浮污染进行数、质量的评估。先按单位时间确定沉淀盘的计数,然后将产品暴露的面积和时间与沉淀盘的相联系,即可算出产品可能受到的污染量[28-30]。
以上装置没有总气悬浮粒子的数量监控值,因为它们无法探测不沉淀到培养基表面的微生物,而且活粒子群的沉淀速度会受到气流及其扰动的影响。沉淀盘只应从数量、质量方面评估[21]因重力沉淀于特定使用场内的空气悬浮粒子对产品/装置/表面的可能污染情况[28;29;30](见附件D)。
B.3.3 有源细菌采样器
为评估空气的细菌质量,需要在危险区使用有源空气采样装置。有几种商用的有源装置,每种都有自己的限制。为了测量特殊情况如通风管和单向气流中的空气生物污染,应在等动力状态下进行采样。如果采样不是等动力的,得到的就可能是无代表性的、数量偏大的大粒子。如果吸管与气流方向形成角度,也会引起活粒子的失真分布。进入测量装置的抽气速率应与周围空气移动的速率相同且与气流方向一致。
大多数的采样器都有固定的真空入口方向,可以是垂直的(面朝下),也可以是水平的。有的采样器有可移动的入口。入口速率通常是固定的;但是,在不同装置之间入口速率会有很大区别,这一点在选择设备时应加以考虑。
采样时,采样点的空气移动方向可采用烟玻管来记录。
有的采样器不适于等动力采样,选择时应考虑监控要求。根据采样原理,有两种主要采样方法和相应的设备适用于生物污染正常的的危险区(低含量),即震动采样器和过滤采样器。
B.3.3.1 震动和液体捕集采样器
由于有多种震动和液体捕集或冲击采样器可用于探测活粒子的高低浓度[19;30],选用的装置应有以下特点:
a) 撞击培养基的采样空气的震动速度是以下两种情况之间的折衷,1)速率高,足以采集到约1μm的活粒子,2),速率低,足以避免因机械损伤或打碎细菌或微小真菌团引起的活粒子存活性的下降;
b) 抽气流量,它决定着采样时间,是两方面因素的折衷,即需要足够的采样量以探测含量很低的生物污染和避免大量采样会使采集培养基的物理与生物特性发生重大改变;
c) 在生物污染较重区,请适当选用震动方法和采样量,以得到能够解读结果数据的单独的菌群[20]。
采样装置至少要符合以下要求:
a) 在适当时间内采集1m3、而又不会使采样培养基明显干燥的足够流量,如约100L/min;
b) 对培养基的中等震动程度,如<20m/s。
B.3.3.2 过滤采样器
过滤采样装置广泛用于气溶胶采样。通过适当选择送气机、过滤器介质和过滤器尺寸,在给定的采样时间内几乎可做任意量的采样。
由于采用脱水方法,过滤可能会降低某些种类微生物的存活性,因此,选择适当的采样器设计十分重要。过滤器通过若干原理从大气中或气流中去除粒子。这些原理有直接拦截,惯性处理,扩散沉积,静电吸附和重力吸引。在给定情况下起决定作用的原理取决于流量、过滤器性质和气溶胶性质。
对于过滤采样装置的设计和使用,请考虑以下重要因素:
a) 没有影响活粒子震动过滤膜速度的静电;
b) 保证适用的限制或抽气流量及震动空气速度与B.3.3.1相同;
c) 保证过滤膜架与真空源连接,带有测量采吸率的装置,不污染过滤器材料;
d) 保证过滤膜架可在无菌状态下放置于过滤器架上,并可在过滤掉所需量的空气后以无菌的方式取下,可直接放到培养基上或者如果是胶质过滤膜,则按以下要求实施办法:
1) 建议方法:将滤膜溶于培养皿内2.5ml的无菌氯化钠缓冲液中(0.9%v/v)。适当摇动培养皿后将其置于培养箱内,以适当温度培养1到20分钟以促进溶解。使用该溶液的一份等分试样接种到适当的培养基上以适当温度培养。
2) 替代方法:将滤膜直接放到适当的培养基上以适当温度培养。
进行生物气溶胶[20]采样时,请考虑环境条件和过滤器要求的限制,如:
a) 温度;
b) 含水量;
c) 人工制品配方;
d) 过滤器尺寸;
e) 过滤器机械特性;
f) 从采样点到实验室的输送条件;
g) 只针对活粒子的计数限制。
B.4 结果的表述
建议活粒子数的表达采用活单位(VU),推广到1m3。
附件C(参考)
空气采样器效率的评估与鉴定指导
C.1引言
本附件提供的指导和技术说明涉及对空气生物污染测量所用空气采样器的评估与鉴定.通常,这项工作由空气采样器的厂家或第三方试验机构完成.
细菌空气采样器的总效率是两方面不同因素的产物:
a) 物理效率;
b) 生物效率:
震动采样器的物理效率取决于粒子的特点,包括粒径、形状和密度:生物效率取决于若干因素,如:
a) 采集到的活粒子的类型;
b) 活粒子的生长特点:
c) 活粒子的代谢活动;
d) 预空气处理:
c) 大气条件(包括温湿度)
f) 气溶胶的种类和存在时间:
g) 捕集机制和采样时间[25]
因此在使用细菌采样器了解以上两点效率因素并拥有它们的特点数据是十分重要的,这可使采样器按用途得到鉴定,及根据采样得到的污染结果与潜力有关。
C.2鉴定的原则
为了对装置做出鉴定,要对生物气溶胶的物理与生物效率进行特征化,要考虑的问题有:
a)在适当房间内可能遇到粒子范围采集气溶胶粒子的物理效率;
b)革兰氏阳性菌、革兰氏阴性茵和孢子的生物效率。如果需要对危防区真菌污染探测采样器进行鉴定,应包括对酵母生物气溶胶样品的采集:
一在环境控制区内;
一有标准生物气溶胶:
—采用产生和保持生物气溶胶空气悬浮状态的标准方法;按指定的环境参数[21]。
注:有些空气悬浮微生物,尤其是无性繁殖的代谢式活性菌在采集过程中常常失去活性。
C.3采样器与试验条件
C.3.1试验区
试验区应带高效过滤器出风口和排风,并应以负压运行。
温度应保持在(22+2)℃,相对湿度应在(50+10)%。试验区的仪器在操作时不得有人员进入该区。.
C.3.2生物气溶胶
为便于测量,试验用气溶胶应为非病原性的,应有良好的生存和存储特性,即遗传上是稳定的。
气溶胶采用适当的试验菌的液体悬浮液制作.试验菌生长的培养基可满足本细菌的营养要求。
C.3.2.2 测试物理效率的试验菌株
使用的试验菌株应为枯草杆菌黑色变种NCTC 10073(=DSM 2277),制备成清洗孢子悬浮液。洗出的孢子应置于带有不同浓度悬浮固体的80%的乙醇中以106到107ml/之间的浓度进行离心和悬浮,以便在气溶胶化时产生多种粒径。所需固体浓度的计算可按以下说明:按论文[26]和[27]描述的基本技术。
C.3.2.3 生物效率
生物效率试验应采用活孢子(109VU/ml)和无性繁殖细胞的混合物(50:50)。
C.3.2.3.1 试验菌株,革兰氏阳性
建议将嗜酸乳杆菌ATCC 4556(=DSM 20079;=NCIB 8690)作为适宜的试验菌株,代表革兰氏阳性菌。
该有机物应以(36+1)℃在Elliker流体培养基或经确认的同等培养基中培养(18+2)小时。
建议将Elliker琼脂或经确认的同等培养基作为适宜的固体采集培养基,并应在(36+1)℃培养。
C.3.2.3.2 试验菌株,革兰氏阴性
建议将大肠杆菌ATCC 10536(=DSM 682;=NCIB 8879)作为适宜的试验菌株,代表革兰氏阴性菌。
该有机物应以(36+1)℃培养,应将5ml该培养物接种至45ml的新鲜胰化胨大豆流体培养基或经确认的同等培养基上,培养4h。然后该流体培养基用作喷洒液以50:50的比例与每ml枯草杆菌黑色变种悬浮液中109的孢子进行混合。
使用的固体采集培养基应为酪蛋白胨大豆粉胨琼脂或经确认的同等培养基,以(36+1)℃培养。
C.3.2.3.3 酵母试验菌株
注:必要时,建议将发面酵母ATCC 9804(=DSM 70478;=NCYC 91;=CBS 4000)一种洁净室中不一定能找到的酵母作为适宜的试验菌株,代表真菌。
该有机物应以(30+1)℃在麦芽浸膏流体培养基或确认的同等培养上培养(18+2)h。然后该流体培养基用作喷洒液以50:50的比例与每ml枯草杆菌黑色变种悬浮液中109的孢子进行混合。
使用的采集培养基应为麦芽浸膏琼脂或经确认的同等培养基,以(30+1)℃培养。
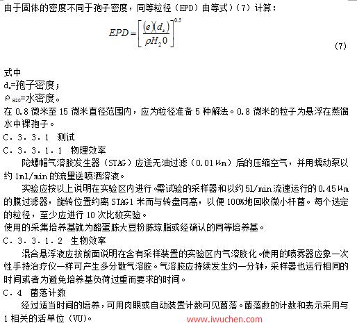
C.3.3 鉴定
C.3.3.1 物理效率试验
基本技术在[26]和[27]中有说明。
所有气溶胶化器应能产生诸如由陀螺气溶胶发生器(STAG)产生的控制粒径气溶胶。产生的初始粒径见等式:



附件D(参考)
表面生物污染的测量方法指导
D.1 引言
本附件提供了指导并描述了在需要生物污染控制的环境下表面生物污染的分析与测量技术。为了探测存在和可能需要监控的活粒子,附件涉及采集代表性采样。
对危险区表面污染的评价原则和方法进行了说明。
表面生物污染的评价遵循本标准和附件A的基本原则,它们要求在采用洁净技术时要建立评价和控制生物污染的正式系统。
D.2 原则
当危险区为空态、静态、适当的可以使用态和在常规的正常使用时,危险区内空气的细菌污染探测和监控方法是按采样计划用适当的采样装置采集活粒子。通过对采集培养基的直接震动或采用专用膜过滤器过滤(对以上膜进行后续处理)采集粒子。
D.3 采样装置
D.3.1 接触式采样装置
接触式采样装置可用于平滑表面。
可用接触盘或其它装在适当软式或硬式容器中的培养基与采样表面接触的其它装置。使用的表面接触装置应有不小于20cm2的接触表面。
使用接触盘的水平采样点的理想方法如下:培养基表面应与采样点接触不少于10s,向整个接触表面施加恒定均匀的压力(如施加的质量约为25g/cm2),不得有环形或线性运动。装置有接触并拿开后,要加盖并尽快用适当的培养条件培养。
D.3.2 间接采样装置
采样活体单位也可采用适当的棉钎技术[10-12]。采用经过灭菌的潮湿锦钎、海绵或擦布特别适用于大面积、非吸引式、不规则或接触装置无法使用的凹面的采样。
也可使用沉淀盘对悬浮活粒子因重力沉淀于特定使用区形成的表面污染进行数质量评估。(参考洁净室//m.capeel.com/)
D.3.2.1 棉钎
应使用棉钎(最好是合成物[4,5])先用经过消毒的冲洗介质,如缓冲生理盐水、林格氏溶液或适当的培养基沾湿。在指定采样区用潮湿棉钎密排平行擦拭,同时缓慢转动棉钎。应对相同区重复进行采样,用同一棉钎垂直于开始的涂抹进行涂擦。采样后,棉钎应置于规定量的适当的消毒冲洗液中搅动。应对该冲洗液做活单位试验([10]提供了适当的试验方法)。
D.3.2.2 沉淀盘
必要时,可先用装有适当培养基的沉淀盘确定在给定时间内通过重力作用从空气沉淀到表面的带菌粒子数;然后该盘送去培养。此法不测量空气中含有的细菌总数,只测量在采样期间沉淀在表面的细菌数。使用大口径的培养皿(即14cm直径)并延长接触时间可提高此方法的灵敏度,但要防止培养基脱水([16]提供了适当的方法)。
D.4 结果的表述
建议表面活粒子数的表达采用活单位(VU),推广到1dm2,或者如果使用沉淀盘,则推广到1dm2/h(1dm2=100cm2)。
附件E(参考)
织品生物污染的测量方法指导
E.1 引言
本附件提供了指导并描述了在需要生物污染控制的环境下织品生物污染可能选用的分析与测量技术。
对危险区织品污染的评价原则和方法进行了说明。
织品生物污染的评价遵循本标准和附件A的基本原则,它们要求在采用洁净技术时要建立评价和控制织品生物污染的正式系统。
为了探测和监控织品上或从织品脱落的活粒子,本评价涉及采集代表性采样。在危险区使用的织品应有足够的洁净度以适于其使用的活动和用途。应当对织品的生物污染进行监控以减少对危险区内活动、产品、装置等构成不利影响的危险。
关于织品的选择,以了解危险区内相关生物污染的情况,以及对该生物污染的评价,应考虑以下重要因素:
a) 织品的种类与形式,如保护衣,擦布等;
b) 织物选择;
c) 织物的粒子产生与扩散特点;
d) 因织物特性形成的阻隔作用不足;
e) 织品的清洗处理;
f) 从织品上清除粒子的效率;
g) 织品的设计;
h) 织品的可渗透率和表面条件。
如果发现织品的生物污染超量,要采用适当的方法查找可能的原因。一般原因可能有:
a) 因织物特性如纤维类型、编织或设计引起的粒子不良滞留;
b) 使用不当,如衣服更换不勤;
c) 除污染不充分和/或清洗效果不好;
d) 危险区微生物限制的织品清洗周期不适当。
本附件提供的指导不用于确定活粒子对织物的渗透率,为此需用其它技术[34]。此外,本附件不涉及某些用途可能需要的特定方面的织品,如经灭菌和去粒子的织物,也不涉及由目检或触摸判别的织品质量。
E.2 原则
危险区织品细菌污染通过使用适当的采样装置按采样计划采集活粒子实施探测和监控。采集活粒子可用直接接触或间接采集法,如使用膜过滤技术。
E.3 采样装置
本章说明的多种采样方法在用来除粒子时可能会有很大的不同。
E.3.1 接触式采样装置
为确定织品上的活粒子,可使用适当的接触式装置(见附件D),包括可用于小织品的装置。
如果使用的采样装置在支托上用了脱水培养基,可按厂家指定的液量或使用使洗涤剂和/或消毒剂灭活或中和的溶液进行再水化。
E.3.2 膜过滤采样装置
织品表面的活粒子采样可用带有适当膜过滤器的膜过滤架进行[35;36],此处,织物放在有膜过滤器的膜过滤架开口处,空气经采吸经过织物。然后检查膜过滤器的活粒子。
E.4 结果的表述
建议表面活粒子数的表达采用活单位(VU),推广到1dm2的采样织品(1dm2=100cm2)。
附件F(参考)
洗衣验证方法指导
F.1 引言
本附件提供了指导并描述了在需要生物污染控制的环境下洗衣过程的验证技术。
F.2 测试方法
F.2.1原则
验证需要使用若干片与送洗织物同种的材料.以上织物片要经过已测量数量的己知微生物的污染,然后送去经历要被验证的洗涤过程。要检查该过程能否去除105的细菌数和104的酵母和真菌孢子数。
要进行以下控制:
a) 控制A:计数初期微生物悬浮液的话单位。控制A为了表明微生物的量初数量达到一定的高度,以测量是否将微生物降至所需的数量;
b) 控制B:计数控制织物片的活单位数,该织物片除了洗衣过程外.要经历过与试验片完全相同的过程。控制B是为了表明微生物的存活性在验证期间不发生变化;
c) 控制c;计数控制织物片的活单位数,该织物片要经历过与试验片完全相同的过程,包括洗衣过程.但只是在洗衣后受到了微生物悬浮液的污染。控制C是为了表明计数微生物数的技术适用于该工艺条件(时间,机械作用,温度,织物上有无清洗产品残留物等)。
试验中已知微生物的悬浮液足以蛋白溶液制备的.试验片涂上己知量的悬浮液,与普通织物一起送洗.洗完后计数试验片上的微生物数.测量微生物的减少量并与(F.2.1)中提到的值进行比较.
注:在评估认可对试验洗衣过程的验证前,该过程的产品不得用于洁净室.
F.2.2微生物
F.2.2.1细菌
至少应使用以下细菌菌株:
a)肠球菌hirae ATCCl0541
b)大肠杆菌ATCCl0536
F.2. 2. 2真菌
如果要杀真菌,至少要使用以下真菌菌株:
白色念珠菌ATCC2091
黑曲霉ATCCl6404
F.22 3细菌孢子
如果要杀灭孢子,至少要使用以下菌株孢子;
枯草杆菌黑色变种ATCC9372
F.2.3细菌悬浮液
F.2.3.1悬浮液介质
应使用灭菌胨盐水作为细菌悬浮液的介质。对于真曲,加005%(容积比)多乙氧基醚。细菌孢子应使用灭菌蒸馏水。
F.2. 2。 3 回收介质
可使用悬浮液介质、蒸馏水或可在试验条件下被过滤的任何溶液。如果必须用杀菌中和剂,可将其加在回收介质中.
F.2.3.3蛋白溶液
要制备以下溶液:
一溶液A: 3%(W/V)牛清蛋白(Cobh氏馏份v),需要时调到pH=6.8,采用膜过滤消毒;
一溶液B:15%(W/V)的酵母提取物,调到pH=7,以121℃蒸煮20分钟:
一溶液C:A和B两种溶液按100:20的比例混合,使每种蛋白的浓度为2.5%(w/V)。
F.2.4控制与测试织物片
织物片采用脱浆的织物制成,该织物片须代表洗涤过程要验证的送洗织物.它们只应使用一次。织物片的整个尺寸为l0cm×5cm,包括5x5cm的污染区和用于将其固定于送洗织物的多余边。
织物片用蒸汽可穿透的材料包裹,以121℃蒸煮20mm。
F.2.5培养液的制备
制备每ml含I09的细菌细胞或108的真菌细胞或细菌孢子悬浮液.
F.2.6程序
F.2.6.1控制
控制A;培养悬浮液经适当稀释后计数琼脂培养基中的双份VU,含育30-300VU/ml的稀释液中两个计数的平均值为N。检查原始悬浮液的数字是否为细菌细胞为≥109/ml真菌细胞或细菌孢子为108/ml.
控制B:使用适当的稀释液,用含有30-300VU/ml的0.5ml的悬浮液培养两个控制片,用含有300-3000VU/ml的0.5ml的悬浮液培养另外两个控制片.这四个控制片在整个试验过程中,除了不参与洗衣过程,其它时候均与试验片一起处理和试验.回到实验室后,它们要放到培养琼脂培养基中培养.计数VU.与污染最严重的控制片对应的平均计数为N'1,另一个为N’2?
控制C:在一个控制片上涂0,5ml的蛋白溶剂C。进行全过程洗衣.然后浸没在l00ml回收介质中撞动15-30秒,放到培养皿上沉淀。接着在该控制片上涂含有30-300VU/ml的lml的悬浮液,将其用10ml的琼脂培养基覆盖、培养后计数.该计数为n1。用能够阻挡微生物的滤膜过滤先前使用的100ml回收介质.冲洗三遍,在过滤膜上覆盖50ml的新回收介质.在50ml的回收介质中加Iml的含30-300VU/ml的悬浮液,然后过滤。膜与过滤器再用另外5ml的回收介质冲洗,然后过滤。
将膜放到琼脂培养基上培养.该计数为n2计算
n=(n1+n2)/2。
如果N≈N’2≈n,就只为试验本身验证实验条件.
如果N’2≤0.5N和或N’1≤0.05N和/或n≤0.5N,就不只为试验本身验证实验条件.重新进行控制,如添加适当的化合物以中和送洗控制片的化学残留物.
F.2.6.2测试
将3ml微生物悬浮液(F.2.5)和2ml(F.2.3 3)中的蛋白溶液C混合并在环境温度下保持接触5min.将产生的0.5ml的悬浮液涂到试验片上。为测试每个受试的微生物,要使三个试验片接受污染.
送洗后,要尽快将控制片送回到实验室.每一片要放入100ml的回收介质内,搅拌15至30s.
然后:
a)0.1ml放入9.9ml回收介质后搅拌。然后该混合物放到滤膜上.用50ml新回收介质冲洗三次.将膜放到琼脂培养基上培养;
b)将lml放到滤膜上,用50ml新回收介质冲洗三次,将膜放到琼脂培养基上培养:
c)剩余的98.9ml放到站膜上,用50ml新回收介质冲洗三次,将膜放到琼脂培养基上培养:
d)每个试验片以无菌方式放到一个培养皿上,用琼脂培养基覆盖并培养。
n’1为各膜上确定的VU数,是F.2.6.2中a),b),c)产生的计数平均值。
n’2是F.2.6.2中d)试验片确定的VU平均数.
因此是送洗后残留微生物的数字.
F.2.7结果的解释
计算涂到控制片上微生物数N与R的比率检查送洗是否可保证减少细茵数的105因数和减少酵母菌及真菌孢子数104。
附件G(参考)
液体生物污染的测量方法指导
G.1 引言
本附件提供了指导并描述了在需要生物污染控制的环境下液体(水的或非水的)生物污染的评价技术。为了探测存在和可能需要监控的活粒子,附件涉及采集代表性采样。
液体生物污染的评价遵循本标准和附件A的一般原则,它们要求在采用洁净技术时要建立评价和控制液体生物污染的正式系统。此外,应考虑以下因素[37-43]:
a) 危险区内细菌生态及相关参数;
b) 特定液体中活粒子的希望浓度;
c) 液体条件;
d) 采集的精确性与效率。
G.2 原则
当危险区处于准备就绪、可以使用状态时,应按正常使用情况下适当和例行的做法通过用适当的采样装置按采样计划对危险区中液体的细菌污染进行探测和监控。可采用直接或间接技术实施活粒子的数量质量探测。
G.3 过程
确定液体生物污染有各种方法,选择哪种方法取决于液体的性质和需要采样的量,比如可以使用灌浇平碟,展宽平碟,膜过滤和其它方法。
采样时液体压力要适当降低,应注意液体条件和液体中活单位的期望浓度。
G.3.1 采样准备
根据液体和生物污染的程度,试样的测试可直接或在适当处理后进行。
G.3.2 采样
选择的生物污染探测方法应与要采样液体的性质相适应,可能需要以下技术:
a) 直接培养,如展宽平碟,系列稀释(MPN方法);
b) 间接培养,如采用膜过滤方法的采样浓度,该法有后续培养或带放射标签基质及放射活性测量;
c) 细菌ATP测量;
d) 阻抗测量。
G.4 结果表述
建议表面活粒子数的表述采用活单位(VU),推广到1ml(或1cm3)。
附件H(参考)
培训指导
H.1 引言
本附件提供指导并描述洁净室生物污染控制和相关控制环境下人员培训的适当技术。
对质量管理各项内容的基本贡献和关键是对按本标准使用选用系统人员进行连续、有组织和适当的培训。各有关人员须经过适当培训,以保证一致、可靠和可重复的结果和服务提供。要对参与微生物监控和实验室分析的人员,包括分包商的人员,给与适当的培训。
培训要求编写可用的规程和配有文件的培训材料,记录使用的性能成分及培训验证系统[44]。培训可在机构内实施或由独立机构在外部实施。
本附件不提供能力评价、表现水平、表现评价或完整人员培训的标准,而用于指出生物污染控制领域或培训和验证周期中包括的最重要活动和内容。
H.2 标准化培训的内容
凡规程保证之处都要编写培训文件,该文件要详细说明单个步骤或程序。第一步应进行细分以充分描述以上步骤所需的培训范围和内容。
H.2.1 培训文件
培训文件应考虑以下方面:
a) 培训中要用的文件和参考项列表;
b) 要使用的培训目标及方法的说明与定义;
c) 每个程序步骤的详细说明,以充分理解实施该步骤的要求;
d) 必要时的测量结果;
e) 计划的培训课程,是否在内部还是设施外;
f) 性能标准评价的说明。
应为选定的系统编写统一的培训手册,而非为每个程序或试验编制单独的指南。应采用统一文件格式,重点在有关程序上,避免过多综合性的背景介绍。
H.2.2 培训手册
部门或组织就将有关某个区域或设施的各培训文件分成单个手册,以作为培训手册。这一手册应将程序的细节转成单独的、可清楚理解的步骤,并使之标准化,以达到合格的性能。
培训手册一般应用于以下目的:
a) 培训新雇员;
b) 采用新方法、仪表和采样装置;
c) 良好的微生物/卫生作法和实验室安全;
d) 风险分析;
e) 采样/监控计划的改变;
f) 表现欠佳时的再度培训;
g) 定期验证。
H.2.3 微生物控制及微生物污染控制程序
对于控制环境内所有人员、负责管理和环境控制计划一般操作的人个,包括采样人员和实验室技术员,正式的培训计划应有:
a) 微生物学的基本原理;
b) 应用微生物学、卫生和流行病学的基本原理;
c) 良好的雇员消毒技术和预防措施;
d) 环境控制过程原理;
e) 微生物采样技术;
f) 微生物危害分析的基本原理;
g) 理解生物污染的目标、报警和行动限量;
h) 趋势分析原理;
i) 各项要求实验方法和用于帮助细菌识别的专门化培训;
j) 清楚的报告编写。
H.3 培训确认
确认应向用户保证培训已进行并制作了文件。对人员已进行了指定系统培训的确认应根据规程进行。因此培训确认应强调规程实施的细节。为了便于确认雇员在与其工作相关规程方面的表现,建议以系统的方式实施培训确认。
H.3.1 评估手段
培训确认规程写好后,需设计评价手段以确认培训的有效性。对雇员表现的评价要对照由实验室/部门管理人员/监督或培训机构制定的表现标准。可用于确认表现的各种“测量手段”有:
a) 对照培训学习目的的评价;
b) 笔试;
c) 评价反应能力;
1) 相关领域的案例研究;
2) 问题;
3) 与规程有关的情形。
d) 对有关堆积口头询问的反应;
e) 测试。
1) 盲试样;
2) 熟练测试样;
3) 以前分析试样。
在进行评估前,各参加人须得到成就可接受水平的预定及验证标准。此外,评价与确认手段就公布并交各参加人审议。
H.3.2 文件
培训结果文件可能得到不同系统的支持。雇员记录的制作与格式上的一致性对于培训确认是很重要的。
确认文件应符合法规和认可要求与标准,及组织(雇员)和/或部门政策,每个实验室/部门服务与指导原则。
H.3.2.1 记录保留
记录还应以清楚的书面形式保留,记有以下内容:
a) 受训人身份;
b) 培训负责人;
c) 记录存放处及掌管人;
d) 记录可以销毁的时间;
e) 审定记录的时间与方法。
文献
1. ISO/DIS 1441.1994.Medical Devices- Risk Analysis. CEN, European Organization for Standardization,Brussels.
2. Risk Assessment Methods. Approaches for Assessing Health and Environmental Risks.1993.Covello,V.T.,Merkhofer,M.W.(eds.).ISBN 0-306-44382.Plenum Press.New York.
3. HACCP-Principles and Applications. 1992.Pierson,M.D,Corlett Jr., D.A.(eds.)ISBN 0-442-00989-5.Van Nostrand Reinhold, New York..
4. Hazard Analysis Critical Control Point (HACCP) system and guidelines for its application.1995.CodexAlimentarius Commission. Alinorm 97/13.Annex to Appendix ll. Joint FAO/WHO Food Standards Programme .Food and Agriculture Organization of the United Nations,Rome.
5. Fault Tree Analysis.1990.IEC 1025-1990.
6. Analysis Techniques for System Reliability. Procedure for Failure Mode and Effect Analysis(FEMA).1985.IEC 812-1985.
7. Microbiological Evaluation of Clean Rooms and other Controlled Environments .1995 Pharmacopeial Forum21;<1116>.The United States Pharmacopeial Convention , Inc.
8. Schmalreck, A. F., Brammah, R.G.1997 The application of Hazard Analysis and Critical Control Point System in bio contamination control .PDA Joumal od Pharmaceutical Science and Technology, in press.
9. Bartlett, R.C.1985.Quality control in Clinical Microbiology. In :Manual of Clinical Microbiology,p.16.Lennette, E.H., Balows, A., Hausler Jr ., W. J., Shadomy, H.E. (eds.), 4 th edition. American Society for Microbiology ,Washington,D.C.
10. Miller, J.M.1985.Media and Reagents. In: Methods for Quality Control in Diagnostic Microbiology ,Chapter 3,59-87. Miller, J. M., Wentworth. B.B (eds.).American Public Health Association ,Washington. D.C.
11. Atlas. R. M., Parks. L.C.(eds.)1993. Handbook of Microbiological Media. CRC Press,Boca Raton.USA.
12. Isoard, P., Calop, J., Contamin , C. 1982.La Contamination Microbiologiquedes atmospheres closes. Origines: methods d’etudes. J. Chir. (Paris). 119.503-512.
13. ISO 7218.1994. Microbiology-General guidance for microbiological examinations Draft Revision.
14. Hattori, T.(ed.).1988,The Viable Count .Quantitative and Environmental Aspects. Science Tech. Inc., Madison-Springer Verlag,Heidelberg.
15. Corry; J.EL. .1982.Quality Assurance and Quality Control of Microbiological Culture Media. GIT Verlag,Darmstadt.ISB 3-92195-17-X.
16. Whyte .W., Niven, L.(1986).Airborne bacteria sampling: the effect of dehydration and sampling time. J. Parent. Sci. Technol .40,182-187.
17. DeCosemo, G.A.L., Steward. I.W. Griffith, W.D.1992. The assessment of airborne microorganisms. J. Aerosol Sci .,23,(S1)683-686.
18. DeCosemo, G.A.L.,Griffith, W.D.1992. Problems associated with the assessment of airborne microorganisms. J. Aerosol Sci .,23,(S1)665-683.
19. Rothwell, G., Williamson, P., Griffith. W.D.1993.Measurement of the bioefficiency of three biological WSL Report.
20. Lodge Jr., J.P.,(ed).1991.Methods of air sampling and analysis. 3 rd edition .Intersociety Committee WSMA/AIChE/APWA2/ASME/HPS/ISA. Lewis Publishers, Inc .Chelsea,USA.
21. Marshall, K.C.-Adhesion and growth of bacteria on surfaces by oligotrophic bacteria (1988).Canad. J. Microbiol.34,503-506.
22. Isoard ,P., Calop, J. 1980.Prelevements microbiologiques des atmospheres closes par impact a faible vitesse. VDI Berichte no. 386,139-143.
23. Khater, Y., lisoard P., Gad el Hak, M.1986.Granulometric study of therapeutic aerosols. Proc.8 th lnt .Symp. on Contamination Control .Milan ASCCA(ed).
24. ASPEC .1978.Recommandation 7807Principeset methodes de mesure de la biocontamination de I’ air, ASPEC Paris.
25. Marthi, B., Lighthart. B.1990,Effects of betaine on enumeration of airbome bacteria .Appl. Envir. Microbiol. 56,1286-1289.
26. Cox, C.S .(1987).The aerobiological pathway of microorganisms. Blackwell,London.
27. Ford, N., Lidwell, O.M.(1975).Airborne intection in a fully-air-conditioned hospital. Transter of airborne particles between rooms resulting from the movement of air from one room to another. J.Hyg.73,31-44.
28. Clark ,S., Lach, V., Lidwell ,O.M.(1981).J. Hosp. Infection 2,181-186.
29. Whyte, W., Niven, L.(1986).Airborne bacteria sampling; The effect of dehydration and sampling time. J. Parent. Sci. Technol.40,182-187.
30. Whyte, W.(1986).Sterility assurance and models for assessing airborne bacterial contamination. J. .Parent. Sci. Technol.40,188-197.
31. Whyte, W .,Bell, N.D.S., Baillie, A.J., Diamond, J.A., Jess, J., Prout. G., Russel, M.1992.Suggested Modifications of the Clean Room Air Standards of the EC Guide to GMP .Pharm. Technol.4,12-16.
32. USPC.1992. Microbiological Evaluation and Classification of Clean Rooms and Clean Zones.(1116) Pharmacopeia Forum18 ,4048-4054.TheUnited StatesPharmacopeia Convention.
33. Isenberg, H.D.(ed.).1992.Air Cultures for Fungi. In :Clinical Microbiology Procedures Handbook,p. 11.8.1-11.8.7.American Society for Microbiology,Washington,D.C.
34. Whyte, W.(ed.)1993.Microbial and Particle Dispersion from and through Clothing. In: Clenroom Technology, p.48-63,University of Glasgow,UK.
35. AFNOR G07-172.1992.Textiles: Articles textiles traits en blanchisserie. Methode de control et d’essai de la qualite hygienique du linge ?Proopete hygienique.
36. ASTM F51-68.1968.Enumeration of particles on the surface of clothing.
37. Wemicke, F., Kampfer, P., Dott, W.1990.Einflub des Isolationsmediums und der isolationsbedingungen auf die Erfassung des bakteriellen Artenspectrums im Trinkwasser,(influence of medium and conditions on the isolation of bacterial species from drinking water); Zbl. Hyg. 190,26-38.
38. Taylor, R.HM., Allen ,J.M., Geldreich, E.E.1983.A comparison of pour plate and spread plate methods .J. Am. Water Works Ass.75,35-37.
39. Guirard ,B.M., Snell, E.E.1981.Biochemical Factors in Growth. In:Manual of Methods for General Bacteriology. Chapter 7, p.79-111. American Society for Microbiology,WashingtonD.C.
40. Marshall, K.C.1980.Reactions of microorganisms, ions and macromolecules at interfaces ,In: Contemporary Microbial Ecology.Ellwood,D.C., Hedger, J.N., Lynch. J.M., Slater, J.H.(eds.). p.91-106. Academic Press, ISBN 0-12-236550-X.
41. Atlas, R.M., Parks. L.C.(eds.)1993.Handbook of Microbiological Media. CRC Press,Boca Raton,USA.
42. DIN 58949 Part 9.1991.Medical Microbiology: Quality assurance in medical microbiology laboratories- use of control strains for testing culture media. DIN Pocket Book 222.2 nd .Ed.p.124-149.Beuth Verlag.Koln.
43. Miller. J.M.,1985.Media and Reagents .In: Methods for Quality Control in Diagnostic Microbiology. Chapter3,p.59-87.Miller, J.M., Wentworth. B.B.(eds.),American Public Health Association,WashingtonD.C.
44. Parenteral Drug Association Environmental Task Force (PDAETF).1990.Fundamentals of a microbiological environmental monitoring program. Technical Report No.13.
45. Anonymous 1996.Textiles. Articles textiles traits par blanchisserie. Proprete hygienique par I’ application du systeme HACCP. Draft French Standard XP G07-172.
前言
ISO为全球各国标准化团体(ISO会员团体)的联合会。其国际标准工作的开展一般是由ISO各技术委员会进行,每个会员团体,如对技术委员会的某一课题感兴趣,均有权成为该技术委员会的代表。任何与ISO保持联系的国际组织,无论是政府的,还是非政府的,都可以参加此项工作。ISO与国际电气技术委员会(IES)在电气技术标准化的各领域进行紧密合作。
国际标准草案经技术委员会认可后,送各会员团体传阅,以待表决。草案作为国际标准颁布至少需要75%的会员罢休对其投赞成票。
国际标准ISO 14698-3由ISO/TC209技术委员会(洁净室及相关受控环境)提出。
ISO14698在洁净室及其相关受控环境的总标题下,由以下各部分组成:
----第1部分:暂定标题:生物污染控制---总则
----第2部分:暂定标题:生物污染控制---生物污染数据的评定和说明
----第3部分:暂定标题:生物污染控制---对载有生物污染的湿性培养基或生物膜之惰性表面进行清洗和/或消毒过程的效率测量方法
用户注意,第1到第3部分的标题是出版第1部分时采用的工作标题。如果其中一项或多项标准被从工作计划中删除,则需对其余的标题重新加以编号。
1 范围
本ISO标准给出的基本指导原则和方法要求适用?厂对各种微生物数据进行评定
所选系统规定的危险区内对有生命粒子采样得到的生物污染数据进行估计。
ISO 14698的本部分应与适宜的其它ISO 14698系列标准及其附件一起使用。
本标准不适用于测试确定有生命单位的微生物计数技术的性能:如应该定期使用的板式汁数法适用的标准是ISOE 30[3l。
2 参考标准
下述参考标准包含在本文中引用的构成ISO标准的条款。指明的版本在出版时均是有效的。所有版本均可进行修改。鼓励ISO的协议各方探讨使用下述最新版本标准文件的可能性。
ISO和LEC的成员保存有当前有效的国际标准。
ISO 8402:质量管理和质量保证——词汇
ISOE 30:分析数据的统计:微生物实验室的质量控制
ISO 3534-I (1993年12月):统计——词汇和符号——第1部分:概率和通用统计术语
ISO 3534-2 (1993年12月):统计——词汇和符号——第2部分:统计质量控制
IS0 7218: 1996 微生物——微生物检验通则
3 术语
为进一步阐明本标准中使用的术语,在洁净室及相关受控环境系列文件的标准定义部分增加了补充说明性的词汇(如,微生物、生物污染、有生命的)。下列定义适用于本国际标准:
3.1
行动限值(actionlevel(s))
由用户按规定设定的、受控环境内的微生物级别
注如超过了行动限值,要求立即研究纠正措施,并马上采取行动。
3.2
空气生物污染(aerobiocontaminatlon)
空气中和/或气体中由有生命粒子造成的污染
3.3
警报限值(sleftlevel(s))
由用户按规定为受控环境设定的微生物限量。
注如超过了警戒级,应调查研究,保证过程和/或环境处于控制之下
3.4
生物气溶胶(bioaeros01)
在气态环境中弥散的生物介质(如有生命的粒子、过敏原、毒素或微生物原的生物性活性复合物)。
3. 5
生物污染(biocontamination)
材料、器件、个体、表面、液体、气体或空气受有生命的粒子污染
3.6
洁净室(CIeanroom)
室内悬浮粒子浓度受控的房间。房间的建造和使用方式都要尽可能减少室内引入、产生和滞留粒子,室内其它相关的参数(如温度、湿度和压力)按要求控制
3.7
接触装置(contactdevice)
特殊设计的、用于装放已灭菌的培养基,带有可维护表面
3.8
接触皿(contactplate)
容器是刚性碟子的接触装置
3.9
控制点(controlpoint)
受控环境中的任意降低到合格的限值在该点处采取微生物措施,防止生物污染的危害,并把其消除
3.10
纠正措施(correcfiveaction(s))
生物污染监测结果表明超过了警报限值或行动限值时应采取的措施
3.11
估计(estimation)
根据对样品的观察,把数值赋予选定作为采样群体之统计模型的分布参数的工作过程(1SO3534-1:1993)
3.12
估计值(estimate)
经过估计得出的估计值(1S03534-1
3.13
估计量(eatimator)
用于估计群体参数的统计量(1S03534-:
3.14
评定(evaluation)
对数据值进行鉴别的工作过程
3.15
危害(hazard)
任何对个体、环境、工艺或产品造成有害影响的生物、化学、物理组份或因素
3.16
碰撞(impact)
有生命粒子对一固体表面的碰撞
3.17
冲击(implngement)
见液体分离
3.18
液体分离:撞击(iquid trapping;)
3. 19
鉴定(qualification)
证明一个实体是否能满足规定的要求的过程(实体:活动或工艺、产品、组织或上述任何项的组合)(ISO 8402)
3. 20
危险(risd)
一种有害物已确定的危害性后果
3. 21
沉降皿(settle plate)
指定敞开一段规定时间的容器(如装有已灭菌的培养基媒介的、规格适宜的培养皿)
3. 22
分层现象(stratification)
定群体分成在所研究的特性方面更具有同质性的子群体或层的工作过程
3. 23
拭子(swab)
经过灭菌的收集装置,对被采样的微生物无毒性、无抑制作用,由大小适宜的特定材料构成,装在一固定装置上
3.24
涂拭(swabbing)
用事先以萃取液(洗脱液)润湿的拭子涂拭一规定面积的表面,以此方法取样来检测有生命的粒子
3. 25
目标限值(target level(s))
由用户为其自身目的按规定设定的微生物限值
3.26
认证(validation)
通过准备并检验客观证据来确认达到了对特定用途的特殊要求
3.27
活粒子(viable particle)
能够繁殖、产生可表明的增长的、孤立的、自然生成的微生物或群集的微生物
3.28
活单位(viable unit(VUI)
一个或多个聚集在一起的活粒子,作为一个单位来计数。当以在琼脂培养基上的菌落来计算VUs时,通常把它们称作菌落成型单位(CFU)
3.29
危险区(zone at risk)
按地理位置确定、并划定界限的空间,在其中的个体、产品或材料(或上述任何项的组合)尤其易受生物污染
4 生物污染数据的评定和说明
对危险区进行微生物监测得出的生物污染数据在进行估计和评定时,应把下述因素考虑在内:
a) 收集的数据的标识;
b) 要求的定量资料量;
c) 方法(如,统计规程的选择、相关性分析、人工智能等)
d) 数据分层(见4.2.4):
e) 生物污染监测数据的表示法;
f) 有生命的粒子的定量和定性的确定;
8) 分析方法的可靠性的潜在问题;
h) 时间趋势(趋势分析):
i) 控制图表(见4.2.4和4.2,6):
考虑到下述两种情况,建议生物污染数据的评定分两个阶段进行:
a) 基本组分,包括初级监测阶段(见4.1):
b) (常规)监测时对生物污染数据的估计和评定(见4.2)。
4.1 生物污染数据的估计、说明和报告:
4.1初始监测阶段生物污染数据的估计和评定
4.1.1确定生物污染的存在和影响
确定生物污染的存在和影响要求利用直接和间接的微生物监测方法分几步完成。为保证可靠的估计生物污染数据,至少应把下述重要因素考虑在内:
a) 采样:采样材料要有适当数量和同质性,样品稀释液要有适当精度(见IS014698-1):
b) 活粒子各种组分、随时间的可变性、(不断增长的阻力)的影响,或对幸存的和复原的活粒子的压力和伤害作用;
c) 来自受控环境内和/或危险区内不同采样点的生物污染数据(见IS014698-1):
d) 培养技术和/或估计方法:
e) 分析方法(定量和/或质定的估计)的选择及直接和间接微生物检验之间关系的程度。
4.1.2生物污染数据的收集
为设定初始工作限值,通常在初始监测阶段对受控环境中活粒子进行较频繁的测定。随着对生物污染的了解不断深入,测定频率也可以降低。
4.1.3 目标、警报和行动限值
用户应该对每个危险区就其应用领域的特殊要求和通过实施采样计划得到的初始数据结果确定适当的目标限值,然后据此制定出适当的警报和行动限值。根据得到的微生物监测数据,可能需要适当地调整上述限值。
4.1.4 认证
每种常规使用的计数技术都应进行认证。对估计方法进行认证可以定量和定性地掌握主要的生物污染情况。
认证计数方法应该考虑下述情况:
a) 有关的活粒子:
b) 预期的活粒子数目(如浓缩或稀释样品的要求):
c) 所选媒介支持生长的能力和保证复原的能力:
d) 所选培养基的条件能否支持在所选培养基媒介内/上充分生长;
e) 所选孵化时间能否足以可靠地预计样品中的生命计数:?
f) 能否利用代谢活动来估计活单位。
认证微生物技术的指导说明见[13;14]。
4.1.5 纠正行动(变化控制)
采取的行动应该包括:
a) 清除严重的和/或系统性的误差
b) 评定发生的变化:
c) 制定修正的方法的恢复效率:
d) 认证设备:
e) 证明及文件。
4. 1. 6 记录
对方法、仪表、内部审计的常规或定期的检查、原始的观察、计算、数据和最终的报告的记录等都应存档保管。记录必须包括参与采样、制备、测试、评定和报告的人员的身份、签字。草签或标记的记录应该保管好,并且适当的更新。
报告将按要求分发。其中可包括传真、邮件和/或电子数据传输。
对数据/记录包括计算机中的文件应提供适当的保护。
4.2 常规监测阶段生物污染数据的估计和评定
常规监测内容有采样、样品追踪、数据收集、数据记录、数据评定、微生物数据评定的统计表示和趋势分析及控制图表。
4.2.1 采样和样品追踪
有效的生物污染数据最重要的步骤,即采样的资料可见ISO 14698-1。此外,实验室应该有可靠适用的规程,对从接收到分析中的样品进行明确的标识和处理,并且能保证结果和样品相对应,放置无误。
4. 2.2 数据收集
采样计划应该遵循ISO14698-1的通则。
为避免收信到有差错的数据,至少应该考虑到下述情况:
a) 特殊的应用;
b) 识别特定的数据参数;
c) 过程/系统中的数据收集点;
d) 检测限制;
e) 测试系统的灵敏度;
f) 工作和工作数据的收集。
4.2.3数据记录
为保证在规定的期间内可随时得到关于测试的各种资料,应该编制并实施数据记录和处理的明确规程,其中应包括下述各项:
a) 原始数据:
b) 记录中的资料类型和清单;
c) 实验室文件或计算机化的记录的标记和放置地点:
d) 使用工作手册、工作表格或计算机或其他手段记录各种观察结果、计算或其他有关资料:
e) 突出显示样品异常值的标准方法:
f) 对结果改善情况的审查跟踪:
g) 如重复进行分析,必须明确规定出合格的数值;
h) 必须遵循的关于记录、检查、纠正、签署及会签观察结果、计算和报告的规程;
i) 关于持续说明的建议;
j) 特定的、法律的或规章的要求;
k) 适用于对目标限值有作用的应用领域的要求。
4.2.4.数据评定
在对生物数据进行统计计算之前,特别是记录有许多观察结果时,需要对数据进行编排压缩,使主要特性明确显示出来(数据分层)。可以采用定性方法,或把测量结果分组,绘成频率表和图表,或用描述统计法实现。适合用统计法的数据可以是单个数据的测量结果,或是拥有特定属性的成份数之计数。
在各次测量中:
a) 要有文件来阐述制定方法的手段和确认方法的统计技术;
b) 方法应该已经在公认的科学专刊上发表过:
c) 应对如何更换测量方法进行说明。
4.2.5 微生物数据评定之统计表示法
可以采取有效的统计方法对所选系统进行质量控制。统计技术的核心是外推法,把样品推广到采样危险区的微生物群体。由于样品表示的污染群体可能不精确,所以外推法本身自有一定的危险。因此,如果正确地进行监测和评定,这种危险可以量化,并通过概率采样和统计法把其降到可以接受的程度(如,[4];[9—11]:ISO 3534-2:1993)。
注 建议采用多种统计方法来说明和评定统计数据。基于统计评定法和说明资料的复杂性,本标准未对监测和鉴定用统计方法的选择和使用进行任何阐述。
4.2.6 趋势分析和控制图表表示
取自单一样品的数据通常意义不大:另外,微生物监测技术可能有严重的缺陷,会导致很高的微生物数据变化率。 因此,用图表表示在一段给定时间内收集的数据会有助于区分采样变化与实际趋势,或在估计值仍在规定的范围之内时能指示出发生的重大变化。
应该用控制图表法提供一客观的、统计上有效的手段[9)来鉴定危险区的质量。特别是适用于监测的方法。在进行鉴定时(标准IS014698—1中的原则4f),可以用批次验收采样作为另外一种质量控制技术[7)。如果是用“Shewhart'’控制图表的方法(1SO 3534-2:1993)来绘制图表,也可以用基于范围(BOR)或基于累计总量图(CSC)的控制图表[7]来测量偏离估计值正常随机分布的情况,并突出显示出重大的不符合技术性能的结果[6-91。
4.3 生物污染数据的说明和估计
给定样品中没有微生物,不一定表明正在凋查的生物污染事件中没有微生物污染。可能在采样时危险区内恰巧不存在活粒子。反言之,活粒子的存在可能具有积极的意义,即反应出微生物是从一个非采样区进入了出“事故”的危险区。制定适当受控的、定期检验的微生物监测计划可以降低不确定程度。另外,在估计规程中也应反应出下确定程度,
4. 4 认证
为了确定监测的效率和分析方法的效率,应该定期以文件的形式对结果进行认证。可以用按监测数据来计算空气、表面、织物和液体的平均活粒子计数(和适当的标准偏差)的方法来检验危险区的目标限值、警报限值和行动限值。
4.5 不符合技术规定的结果
每次当实验室测试结果不符合技术规格的情况(事故)发生时,都要求进行评定和/或认证。评定的目的是决定是否能把不符合技术规定的结果认定为真实结果。此处认证的目的是确认不符合技术规定的结果是否源于实验室的差错。
4.5.1 不符合技术规定的结果的评定
初始监测阶段的限值是临时性的,可能会随着过程监测的进展而变化。这时,不符合当前限值的结果可以被看作是真实结果,反应出发生生物污染时真实的变化,并会促进重新评定临时性技术规定。对这种情况不要求作正式的认证,但决定应该是合理的,并要以文件记录下来。
4. 6 数据认证
应按明确的规程认证数据,然后才可报告。规程应包括:
a) 书面的规程,由经过培训的人员按此对数据进行审定;
b) 把数据输入计算机系统时,必须有对照数据库检查硬盘的规程;
c) 报告并介绍生物污染结果的系统;
d) 发放数据报告的明确规程。
参考文献
1. Scott, E. 1991. Application of artificial intelligence in clinical microbiology.CMN,13.25-28.
2. Immarco, P.1991.Fuzzy associative memories: The art of fuzziness. PC AI,5,52-58.
3. ISO.1993,IDF/ISO/AOAC E 30: Statistics of analytical data: quality control in the microbiological laboratory. Analyst pertormance assessment for colony count. Final draft, June 1993.
4. ISO.1994.ISO 7753: Statistical methods.
5. Woolson ,R.F.(ed).1987.Statistical Methods for the Analysis of Biomedical Data .John Wiley &Sons,Chichester-New York.
6. Garfield,F.M.1992. Statistical applications and control charts. In: Quality Assurance Principles for Analytical Laboratories. Chap.2.13-29.AOAC International,U. S. A.
7. Hector, T.H.(ed).1986.Intemal quality control. In Assessment and Control of Biochemical Methods .A.M. James (ed.).51-75.John Wiley &Sons,Chichester-New York.
8. McCormidk. D., Roach, A.1987.Statistics in Quality Control .In: Measurement, Statistics and Compputation ,p.422-464,N.B.Chapman (ed.).John Wiley &Sons,Chichester-New York.
9. Gopal,C.1989.Statistical Process Control (SPC).Pharm.Technol.1,26-33.
10. Walter, K.1993.A single system for the valuation of medical routine laboratory results by means of electronic data processing. Klin. Lab.39,749-756.
11. Corry, J.E.L.1982.Quality Assessment of Culture Media by the MILES-MISRA Method. In Quality Assurance and Quality Control of Microbiological Culture Media. J.E.L .Corry(ed.).21-37,Darmstadt: GIT Verlag. ISBN 3-921956-17-X.
12. Vermeersch, P.C.1992. Use of counts and action limits. In: Bioburden in Medical Device and Surgical Dressing Manufacture .178-192.EUCOMED,Brussels.
13. ISO.1994.ISO/DIS 1737-1 (draft): Sterilization of Medical Devices ?Microbiological Methods Part 1: Estimation of Population of Microorganisms on Product.
14. EURACHEM.1994.Guidance Document No.2(4.draft): Accreditation for Microbiological Laboratories.
前言
ISO为全球各国标准化团体(ISO会员团体)的联合会。其国际标准工作的开展一般是由ISO各技术委员会进行,每个会员团体,如对技术委员会的某一课题感兴趣,均有权成为该技术委员会的代表。任何与ISO保持联系的国际组织,无论是政府的,还是非政府的,都可以参加此项工作。ISO与国际电气技术委员会(IES)在电气技术标准化的各领域进行紧密合作。
国际标准草案经技术委员会认可后,送各会员团体传阅,以待表决。草案作为国际标准颁布至少需要75%的会员罢休对其投赞成票。
国际标准ISO 14698-3由ISO/TC209技术委员会(洁净室及相关受控环境)提出。
ISO14698在洁净室及其相关受控环境的总标题下,由以下各部分组成:
----第1部分:暂定标题:生物污染控制---总则
----第2部分:暂定标题:生物污染控制---生物污染数据的评定和说明
----第3部分:暂定标题:生物污染控制---对载有生物污染的湿性培养基或生物膜之惰性表面进行清洗和/或消毒过程的效率测量方法
用户注意,第1到第3部分的标题是出版第1部分时采用的工作标题。如果其中一项或多项标准被从工作计划中删除,则需对其余的标题重新加以编号。
引言
本ISO标准是说明以实验室法测试清洗或消毒操作效率的导则,可以单项操作或多项操作并用的方式应用于惰性材料表面,这是指模拟在现场实际粒子分布条件下,被污染利带有微生物(可能形成生物膜)的潮湿表面,这些方法最终应用于每一项产品和操作。本标准可应用于上述应用领域工业部门内各缔约方(供货商和用户)之间的合同关系中。
本标准不同于其它以病菌载体法测量接触杀菌剂活性的标准,也不同于说明表面悬浮消毒过程活性测量方法的标准,例如喷雾。应理解到上述标准是阐述测量产品内在活性的技术(虽然上述第2类标准中涉及气溶胶发生器),但本标准评估测量下列一种或数种活性综合效应的方法,例如:
a)漂洗;
b)清洗;
c)消毒:
d)清洗与消毒同时采用:
e)生化作用;
g)机械作用。
本标准一般允许对一种过程采用一种方法识别(必要时),此过程足指微生物以特定方法被清除和清洗的过程,也是指对培养基和培养基中含有的微生物被清除和清洗的过程,其它有关设备清洗和消毒的测量方法业已公布,其中有些已列入参考文献,可作进一步查阅。
1 范围
本ISO标准用于检验与下列一种或数种作用相联系的过程,如漂洗、清洗、消毒,清洗和消毒兼用、生化作用、机械作用等。本标准阐明在洁净室和相关受控环境,对微生物繁殖污染(无论是否形成生物膜)的潮湿表面,进行漂洗:和/或清洗:和/或消毒:和/或清洗、消毒兼用处理过程的效率测量原理。
在相应的场合下,IS014698的本部分可延伸与IS014698系列的其它标准及其附录配合使用。
2 规定参考文献
在本国际标准中列入本文参考文献的多项条款,也被下列标准所采纳.在出版时,应注明其有效版本。对所有标准均要加以检查,应鼓励各国际标准协议参与或寻求使用更新版本的下列标准的可能性。IEc和ISO组织成员应保存现行有效的国际标准登录本。
IS0862:1984 表面活性剂——词汇
3 定义
在本标准内,对微生物领域通用术语和表达式不再重新定义。应用本国际标准时,采用下列定义:
3.1 生物膜(biofilm)
封闭在外微孔聚合物内的微生物群体,并粘附在表面上。
注:生物膜会在非灭菌条件下,处理有机物质的房间、设备和机器的潮湿表面上繁殖(即在医药、航天、或食品工厂、医院、厨房、水管、通风管道等处)。
3.2效率(efficiency)
清洗消毒的效率,或是单独或综合发挥这些作用的过程效率,它以10为底的对数表示的初始值与最终值的分离浓度之比(参阅3.7),效率用E表示。
注:效率为无量纲,是数量级的相减数,也就是10的指数的浓度。
实例:
3. 3 清洗(cleaning)
对表面污染实施清除、溶解或驱散的作用。
注:可采用下列1种或数种方式实施清洗:
——物理化学的(洗涤作用)
——化学的(如氢氧化钠)
——生化的(如酶)
——物理的(如用刷子刷或水管冲洗所产生的剪叨力)
3.4 过程(Proass)
为达到一定效果而规定的一组同时或顺序实施的操作。
注:本标准用检查下列一种或数种活动有关的过程:冲洗,清洗,消毒,清洗和消毒兼用,生化作用和机械作用。
3.5 冲洗(rinsing)
利用液体,一般是水实施清洗作用
3.6 培养基(soiling)
在某些场合是溶解培养基的作用。
注: 本标准仅考虑湿培养基,培养基含有的有机物质,仅有对微生物富有营养的物质组成,并在水的活动呈现时,能使微生物繁殖。
3.7 示踪剂(tracer)
用于测量培养基繁殖数量的基材或有机微生物。
注l:为了测量过程的效率,在培养基中己繁殖的有机微生物,无论其是否形成生物膜,均可作为示踪剂。
注2:通过清洗,冲洗的作用和生化或机械作用清除培养基或生物膜.消毒的目的限定为去除有机微生物或使有机微生物失去活性.因此,最理想的是在过程的整个效率方面,测量清除作用所产生的效率,以便与破坏(消灭)作用区别开来。为此,可选用一种或多种附加示踪剂,包括天然存在于培养基中或添加进去,但应不易被消除的示踪剂.
4 测试方法
4.1 通则
本标准的应用可分成下列各阶段
4.1.1 测试培养基的应用和(选项)生物膜的形成
可将含有有机物和具有下列特性的培养基,以常规的和可重复的方式放置在测试表面上:
a) 测试培养基与被考察活动的现场或应用中发现的滋生床相类似。
b) 测试培养基含有实用的微生物群落标本,并能繁殖或形成生物膜。必要时,测试培养基将含有一种或多种附加示踪剂。
c) 如有必要时,测试培养基可含有用于测量清洗效率的一种或多种附加示踪剂。
d) 培养剂沉积后,在代表相应使用场所的温度和相对湿度的条件下,随着时间的推移,应在培养基表面被孵化,进而使有机微生物繁殖并(有选择地)粘附在表面并在合成的外微孔聚合物上,形成生物膜。
4.1.2过程的实施
应采用与实际场所完全相同的方式实施此过程,必要时,可停止有机微生物的破坏,即刻实施该过程,但要采用中和剂。采用适当的技术措施,中和剂对被用的每种有机微生物应予先被认证。同时在执行测试的相同期间应重复被认证。认证的结果应列入测试报告。
4.1.3 示踪剂的计数
在示踪剂由表面上除下来之后,采用一种或多种被认证的技术对一种或多种示踪剂进行计数(尤其是在测试培养基上有机微生物或形成的生物膜。
4.2 测试设备和仪表
4.2,l 通用设备和仪表
在本文中对微生物学中通用的设备和仪表不再加以说明。
4.2.2 测试培养基
测试培养基应具有相应使用场所的代表性,并能以最简便的方式得到实现。例如,在检验肉类加工工业的清洗过程时,便采用肉糜;在乳酪工厂,便采用可溶解于相应溶液中的乳酪。
4.2.3 测试培养基粘附器
测试培养基所采用的设备应为用户提供下列可能性:
——控制单位表面所承受的培养剂质量
——可正常复制单位表面的上述质量
如果采用液体测试培养基,应使表面复盖均匀的厚度。如果采用非液体测试培养基.则应在恒速恒压的条件下涂复表面。
4.2.4 微生物生物膜示踪剂 ,
为了测量过程效率,可采用在测试培养基中繁殖的有机微生物,或己形成的生物膜,在任何情况下,这些有机微生物应:
——在相应应用场所具有代表性:
——应取自与被检的过程相适应的那种类型的表面:
——在测试培养基中均质扩散
微生物示踪剂可由一种或数种菌类或菌株组成。如果采用正式清单中未列出的菌株,则应将其存放在测试实验室内。
4.2.5清洗示踪剂
为了测量清洗作用对过程所产生的全部效率,可选用下列各项:
a)天然存在于培养基中的组成成份,采用与其相适应的测量技术;
b)添加入测试培养基中的物质(例如放射性指示剂):
c)孢子状有机微生物,优先采用亲温细菌,例如硬脂亲温杆菌;
示踪剂均质地扩散于测试培养基中。
4. 2. 6 表面
污染表面的材料应与现场评估过程中所采用的表面材料相一致。试样的大小应与选用的测试培养基粘附器相适应,并要相当小,便于装进超声处理槽(参阅4.2.8)内。将试样并列排放在平整的表面上。受检验的测试表面,即试样的基片要既无裂缝,又不粗糙不平,不妨碍测试培养基的平滑应用。
4.2.7 培养箱
培养箱应是调温的,并能调节基相对湿度。还可采取适当手段使测试箱中的空气受到水蒸汽饱和处理。
4. 2. 8 计数示踪剂的回收
示踪剂量的回收技术应可以重复实施的。既能保证全部示踪剂的回收,也可做到其已知剂量和恒定比例的回收。
如果可以的话,可采用超声处理槽将测试培养剂从计数表面上分离下来。注意,但必须精确了介超声处理槽:
——一个或多个超声源的位置;
——建议采用既适用于超声处理槽,又适用于放置试样表面的容器的液体;
——建议采用适宜于上述容器的材料组分。
4.3 程序测试包括下列各步骤
选定的测试培养基与予期在测试中繁殖的有机微生物和选定的示踪剂都要均匀混合。
4.3.2 测试培养基在测试表面上的涂复
采用粘附器将测试培养基均匀地涂复在试样表面及基片上(参阅4.2.3)。均匀的涂复层既可用称量涂复前后的试样的方式鉴别,也可用肉眼检查培养基表面的方式加以鉴别。
4.3.3 生物膜的孵化和形成试样及其基片应在适宜有机微土物生长和生物膜形成的温度和相对湿度的条件下,孵化一段时间,此处的有机微生物是指予期在测试中需要繁殖的品种或形成生物膜。
4.3.4 测试过程的实施
试样及其基片经孵化后要经受测试过程。必要时,要利用中和剂停止灭菌剂的活化,随后立即实施操作过程。将试样毫不延误地送至实验室逆行分听。
4.3 示踪剂的计数
要采用有效的拄术对示踪剂讲行计数。
将示踪剂从测试表面上分离下来之后,便可对示踪剂进行计数。在此情况下,应将试样表面送至实验室,就在实验室内得到繁殖的或形成生物膜的有机微生物连同示踪剂,以适当的方式一起分离下来。例如,将有机微生物浸入超声处理槽内的回收液罐内,即可回收有机微生物,事先应对选定的分离方法进行论证,确定该方法对此类有机微生物无不良影响,并确信采用这种分离方法,能恰当地使全部有机微生物从表面上分离下来。
4.4 结果的表达
按照测得的效率表达测试结果,依据测试状况,该效串为:
a)过程效率——利用选定繁殖或形成生物摸的微生物示踪剂测得(参阅4.2.4)
b) 清洗效率——采用清洁示踪刑法测得:
c) 灭菌效串——过程效率和清洗效率之差异,
4.5 测试报告
应根据本标准编制记录报告,该报告至少应包括下列各部分内容:
a)实验室的鉴定:
b)过程的说明;
1)所用产品的名称;
2)使用模式:
c)实验条件,特别要说明全部细节:
1)测试用培养剂:
2)有机微生物;
3)示踪剂:
4)测试表面(材料和表面条件,试样尺寸,培养基大小),
5)培养剂技术及其重复性(单位表面的质量,外观):
6)孵化(时间、温度、相对湿度):
7)计数技术,必要时,还包括有效的回收示踪剂技术:
8)测试完成时要采取灭菌剂中和处理,但也要适合测试条件:
d)结果:
e)下列短浯:“读者注意到这一事实,此处所列各项测试结果只能与在严格同条件下所取得的测试结果相对照”;
f)结论:
e)日期和签署:
参考书目录
l、Brouilland- Delattre,A.,Kobilinsky,A.,Cerf.0.1994.Mesure de l'efficacit’e desproced's de nettoyage et de desinfection des surfaces ourertes,Le Lair,74,79—88,进一步可参阅下列书刊<略>
原文链接://m.capeel.com/a-1028/