医院洁净室及相关受控环境应用规范(GB/T33556.1-2017)全文完整版
洁净室及相关受控环境应用规范(GB/T33556.1-2017)全文完整版 医院洁净室及相关受控环境应用规范(GB/T33556.1-2017)" />








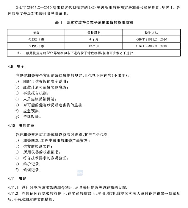
洁净度等级对照表" alt="洁净度等级对照表" />

医院洁净室及相关受控环境应用规范(GB/T33556.1-2017)原文链接://m.capeel.com/a-1066/