2013-11-29发布 2014-06-01实施
中华人民共和国住房和城乡建设部 中华人民共和国国家质量监督检验检疫总局联合发布
主编部门:中华人民共和国卫生部
批准部门:中华人民共和国住房和城乡建设部
执行日期:2014年6月1日中国建筑工业出版社
2013 北京
前 言
本规范是根据住房和城乡建设部《关于印发<2011年工程建设标准规范制订、修订计划的通知>》(建标[2011]17号)的要求,由中国建筑科学研究院会同有关单位在原国家标准医院《洁净手术部建筑技术规范》GB 50333-2002的基础上修订完成。
在修订过程中,规范编制组进行了广泛、深入的调查研究,认真总结多年来医院洁净手术部建筑设计的实践经验,积极采纳科研成果,参照有关国内外的技术标准,并在广泛征求意见的基础上,修改、完善规范,最后经审查定稿。
本规范修订的主要技术内容是:
1、 总体上增加了“洁净手术部医疗工艺要求”一章;关于环境空气质量和验收检查项目两个规范性附录;并将原规范第8章医用气体、给水排水、配电拆为三章,即第9章医用气体,第10章给水排水和第11章电气。
2、 洁净手术部用房“宜适用范围”改为“参考手术”不再写明具体手术名称。
3、 对部分技术参数及其指标作了调整。
4、 洁净手术部的内部平面增加了“集中供应无菌物品的中心无菌走廊(即中心岛)和各手术室带前室的形式;增加对负压手术室和感染类手术室的要求,提高对建筑装饰施工的要求。
5、 净化空调系统强调了节能,给出了风机单位风量耗功率指标;增加了负压手术室的要求;增加了对送风状况的要求;增加了扩大集中送风面积的条件;提高了风速不均匀度的要求;增加末级过滤器装置以及新风过滤器组合的条件,提高了对围护结构、系统和过滤器安装严密性的要求。
6、 医用气体部分修改了个别参数。
7、 电气部分除修改了个别参数外,增加了对谐波电流的限制要求。
8、 消防部分增加了设避难间的要求。本规范中以黑体字标志的条文为强制性条文,必须严格执行。
本规范由住房和城乡建设部负责管理和对强制性条文的解释,由中国建筑科学研究院负责具体技术内容的解释。
执行过程中如有意见或建议,请寄送中国建筑科学研究院[地址:北京市北三环东路30号;邮政编码:100013]。
本规范主编单位:中国建筑科学研究院
本规范参编单位:
同济大学
中国医院协会建筑系统研究分会
中国航天工业总公司第一研究院第一设计部
中国人民解放军总后勤部建筑设计研究院
上海市卫生建筑设计研究院
公安部天津消防研究所
中国医学科学院北京协和医院
煤炭总医院
山东省建筑设计研究院第四分院
中国人民解放军总医院
中国医学科学院肿瘤医院
中国人民解放军第四军医大学唐都医院
本规范主要起草人员:
许钟麟/沈晋明/于冬/王铁林/郭大荣/严建敏/倪照鹏/刘凤琴/孙宁/周力/钟秀玲/许?/顾国栋/孙鲁春/孙红兵/谢江宏
本规范主要审查人员:
李娥飞/顾均/陈国亮/吴清玉/龚京蓓/张彦国/张庆林/孙玉红/郭莉
点击此处下载医院洁净手术部建筑技术规范GB50333-2013.pdf
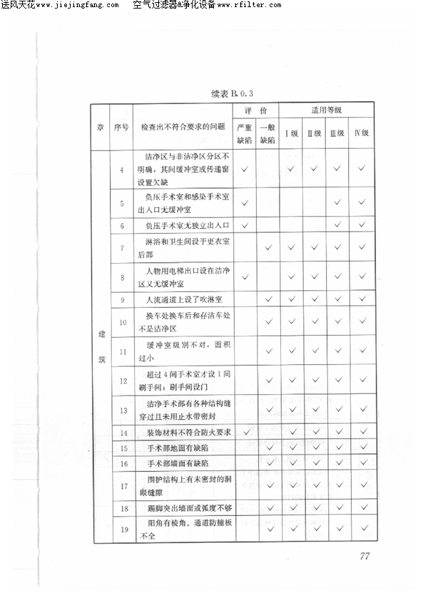
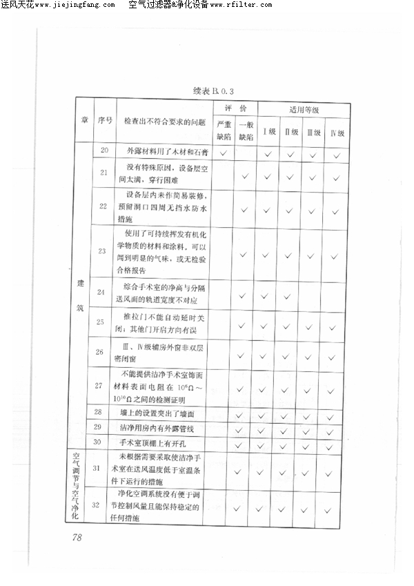
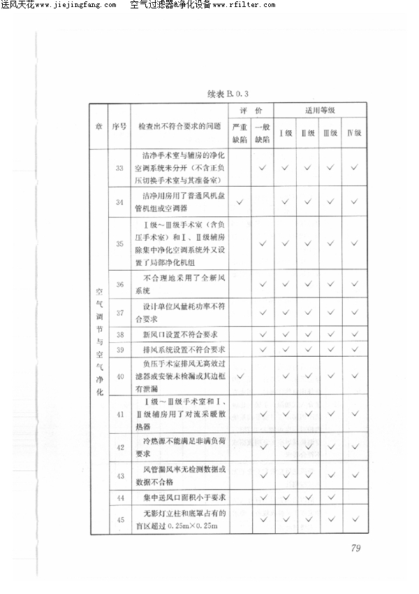
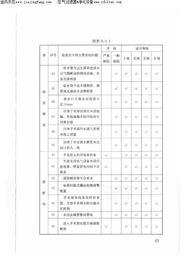
正 文:
























































































































































